Navigation

  • Skip to Content

En

Navigation

  • خانه
  • معرفی
  • ریاست

      حوزه ریاست

      • ریاست پژوهشگاه
      • دفتر ریاست و روابط عمومی
      • درخواست ملاقات با ریاست
      • نظارت و ارزیابی

      افتخارات

      • بنیانگذار پژوهشگاه
      • روسای پیشین پژوهشگاه
      • جوایز بین المللی و ملی

      هیات امناء

      • اعضاء هیات امناء
      • مصوبات هیات امناء

      هیات ممیزه پژوهشگاه

      • معرفی هیات ممیزه پژوهشگاه
      • آیین نامه ها و دستورالعمل ها

      مدیریت طرح ،برنامه وتحول اداری

      • دفتر طرح ،برنامه وتحول اداري
      • مجموعه قوانین و مقررات

      اداره حراست

      • حراست در يك نگاه
      • منشور سازماني
      • شرح وظايف
      • پيام حراست

      دبیرخانه هیات اجرایی جذب هیات علمی

      • معرفی هیات اجرایی جذب
      • آیین نامه جذب
      • خلاصه مصوبات
      • فرم ها

      مراکز

      • مرکز رشد
      • مرکزهمکاری های علمی بین المللی
      • اداره امور حقوقی

      گروهها

      • کارگروه وزارتی ایمنی زیستی
      • گروه امور فرهنگی و اجتماعی
  • معاونت پژوهشی

      حوزه معاونت پژوهشی

      • معاون پژوهشی و تحصیلات تکمیلی
      • بخش ايمني
      • مدیریت آموزشهای تخصصی و تحصیلات تکمیلی

      مدیریت امور پژوهشی

      • دریافت فایل امور پژوهشی
      • لینک فایل طرح های پژوهشی
      • طرح هاي ملي كرونا

      کتابخانه مرکزی و مرکز اسناد

      • کتابخانه و مرکز اطلاع رسانی
      • کمیته نشر آثار علمی

      کمیته اخلاق و ایمنی زیستی

      • منشور و موازین اخلاق پژوهشی

      دستورالعمل ها

      • دستورالعمل اجرايي فرايندهاي هيات علمي
      • دستورالعمل اجرايي فرايند هاي دانشجويان
      • آیین نامه انتخاب پژوهشگر برجسته جوان (جایزه ابوریحان)
  • معاونت پشتیبانی

      حوزه معاونت پشتیبانی

      • معاون پشتیبانی
      • منشور حقوق شهروندی

      مديريت امور اداري

      • مدیریت امور اداری و پشتیبانی
      • ارتباط با کارکنان

      گروه فناوری اطلاعات و خدمات رایانه ای

      • معرفی
      • دانلودها

      کمیته تربیت بدنی

      • اعضاء کمیته
      • فصلنامه ورزشی
      • مطالب علمی
      • اطلاعیه
      • اسلاید عکس
  • معاونت فناوری
  • پژوهشکده ها
      • پژوهشکده زیست فناوری کشاورزی
      • پژوهشکده زیست فناوری پزشکی
      • پژوهشکده زیست فناوری صنعت و محیط زیست
  • مرکز رشد
  • ارتباط با ما

لینک فایل طرح های پژوهشی

فرم پیشنهاد طرح های تحقیقاتی

طرح های پژوهشی

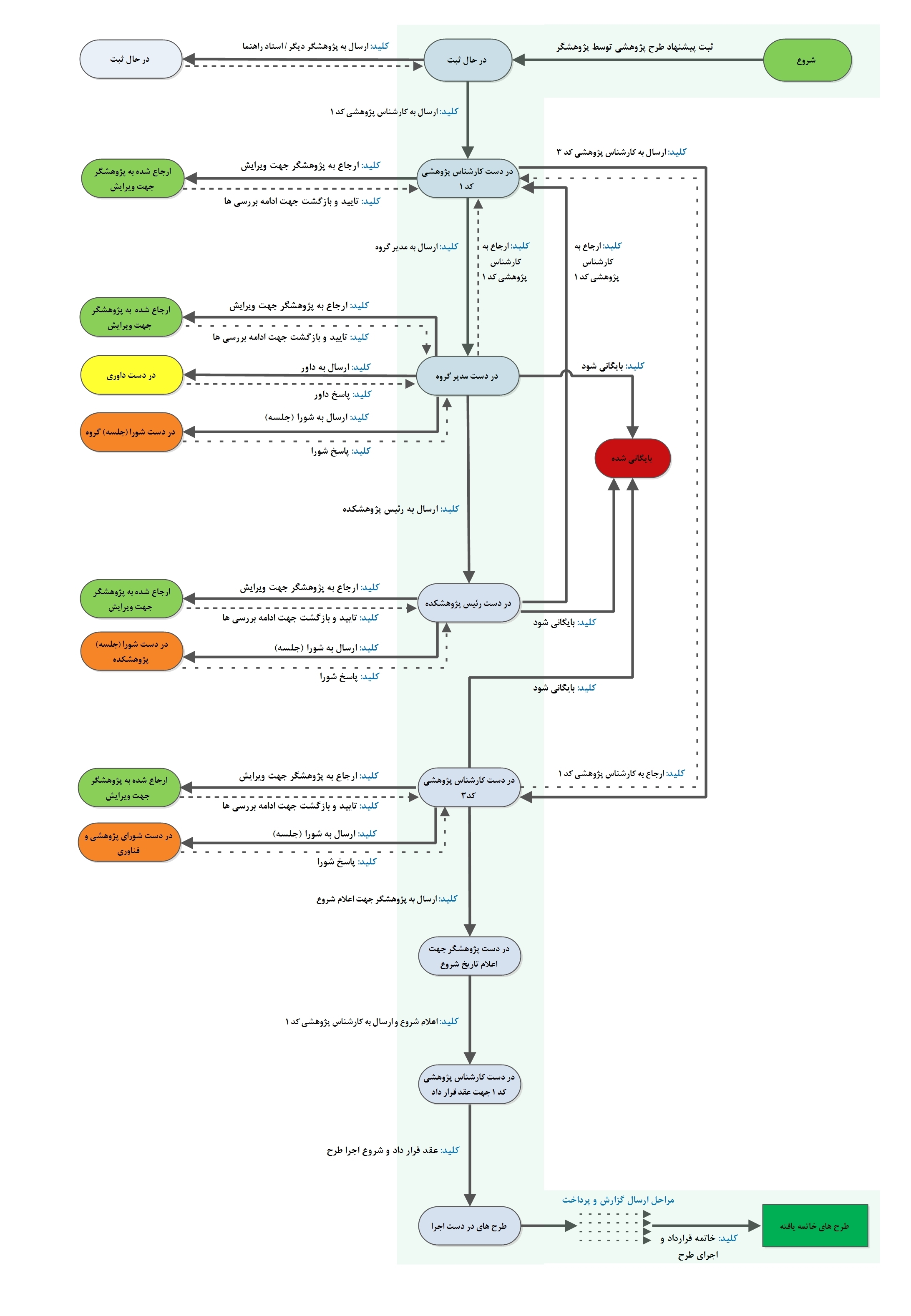
فلوچارت روند بررسی طرح های پژوهشی

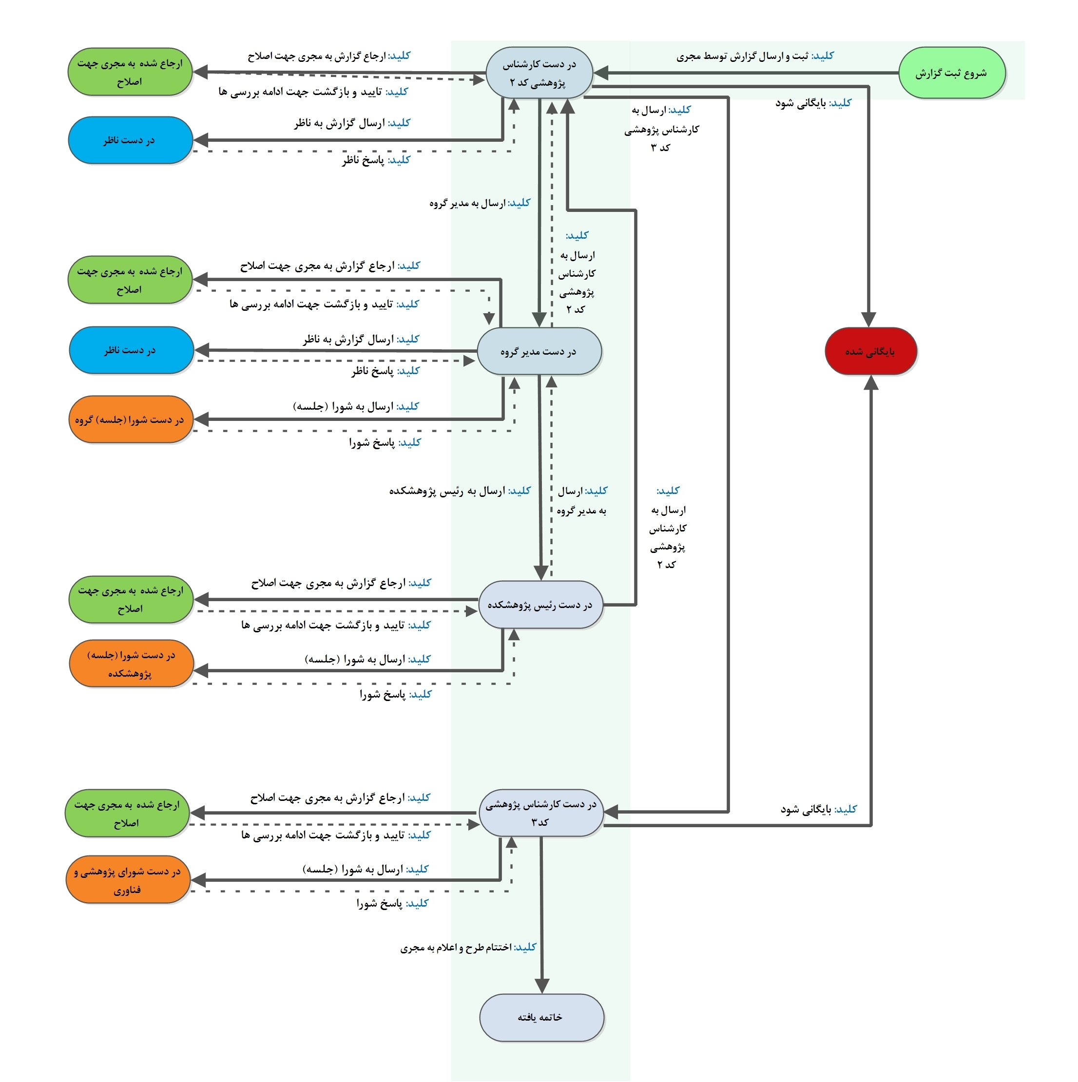
فلو چارت مراحل بررسی و نظارت طرح های مصوب

Navigation Menu

  • دریافت فایل امور پژوهشی
  • لینک فایل طرح های پژوهشی
  • طرح هاي ملي كرونا

فوتر-لینک

دسترسی سریع

  • آزمایشگاه تشخیص تخصصی بیماریها
  • مرکز رشد
  • مدیریت خدمات تخصصی
  • سامانه آموزشی سما
  • همایش ها و کارگاه ها
  • سامانه ساجد
  • مجله علمی و پژوهشی بیوتکنولوژی ایران (IJB)
  • پرتال کتابخانه
  • مجمع پژوهشگاه های ملی کشور
  • پست الکترونیکی
  • اتوماسیون اداری
  • اتوماسیون تغذیه
  • مرکز توسعه حیوانات مدل
  • طرح ملی ژرم پلاسم و ارقام زیتون
  • سامانه پاسخگویی به شکایات

فوتر-اطلاعات تماس

اطلاعات تماس

مرکز ارتباطات مردمی: 44787399

مرکز تماس: 10-44787302

info[a]nigeb.ac.ir

اتوبان تهران -کرج، کیلومتر 15، شهرک علم و فناوری پژوهش، بلوار پژوهش، پژوهشگاه ملی مهندسی ژنتیک و زیست فناوری، صندوق پستی 14965/161

اینماد

copy-right

پیاده سازی بر پایه پورتال سازمانی توکا

پرتال فروشگاه اینترنتی فرمساز گزارش ساز داشبورد پورتال سازمانی بایگانی اسناد پورتال جامعه مجازی پورتال شبکه اجتماعی طراحی سایت طراحی وب وبسایت نرم افزار سفارش مشتری نرم افزار موبایل پورتال سئو